四川至科建筑工程质量检测鉴定有限公司

Sichuan Zhike construction engineering quality inspection and Appraisal Co., Ltd

全国咨询热线:

13551272219

关于我们

About us

四川至科建筑工程质量检测鉴定有限公司是专业接受委托从事质量检测技术服务的企业。公司成立于2017年9月26日,经成都市锦江区市场和质量监督管理局依法登记注册的独立企业法人(统一社会信用代码:91510104MA6BX8F21H),具有独立对外开展工程质量检测鉴定工作,不受外界干扰,为社会提供和出具公正数据的第三方公正机构,公司财务独立。注册资金捌佰万元人民币。 本公司以“公正、科学、准确、满意”为质量方针,以“用户满意,检测技术、服务水平在工程质量检测鉴定行业中较为先进的公司”为总体目标。致力

了解更多

服务类别

Service category
更多服务

成功案例

Success stories
更多案例

服务设备

Service equipment
更多设备

新闻中心

News Center
更多新闻

@2009-2020 www.zkjcjd.cn 版权所有:四川至科建筑工程质量检测鉴定有限公司 蜀ICP备2020028628号-1

技术支持:人人帮

短信咨询 电话咨询 一键导航
成都地毯 环保设备
 房屋安全鉴定责任重大-福建省泉州市欣佳酒店“3.7”坍塌事故调查结果_四川至科建筑工程质量检测鉴定有限公司-房屋检测鉴定|危房鉴定|房屋抗震鉴定|房屋使用鉴定

四川至科建筑工程质量检测鉴定有限公司

Sichuan Zhike construction engineering quality inspection and Appraisal Co., Ltd

全国咨询热线:

13551272219
当前位置:首页   >  新闻中心

房屋安全鉴定责任重大-福建省泉州市欣佳酒店“3.7”坍塌事故调查结果

发布时间:2020-12-24
阅读人数:1255

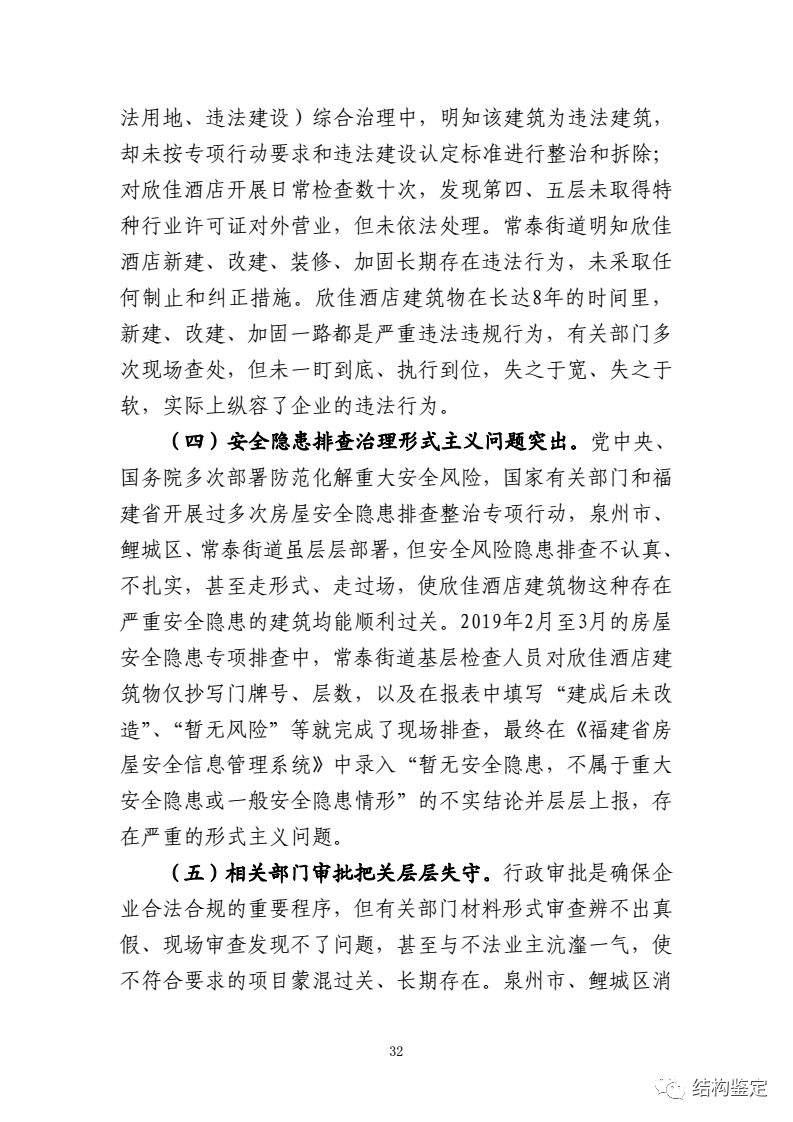
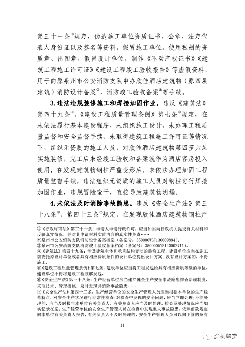
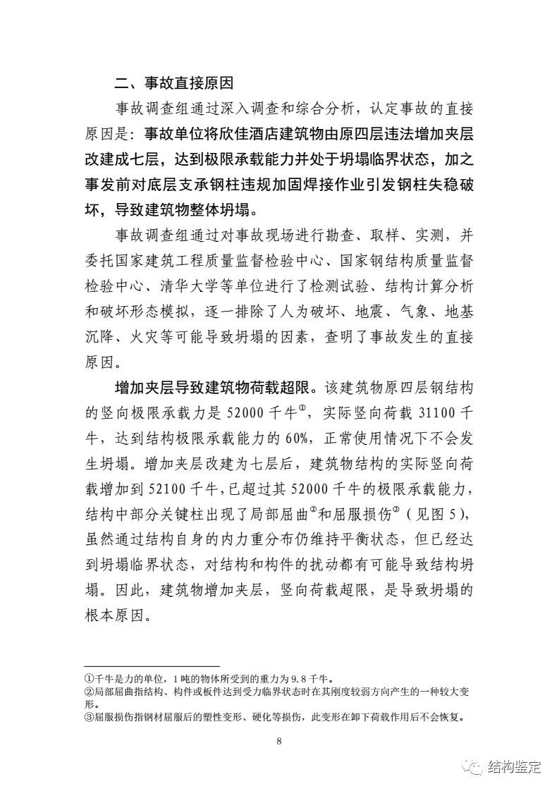
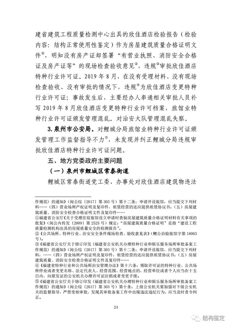
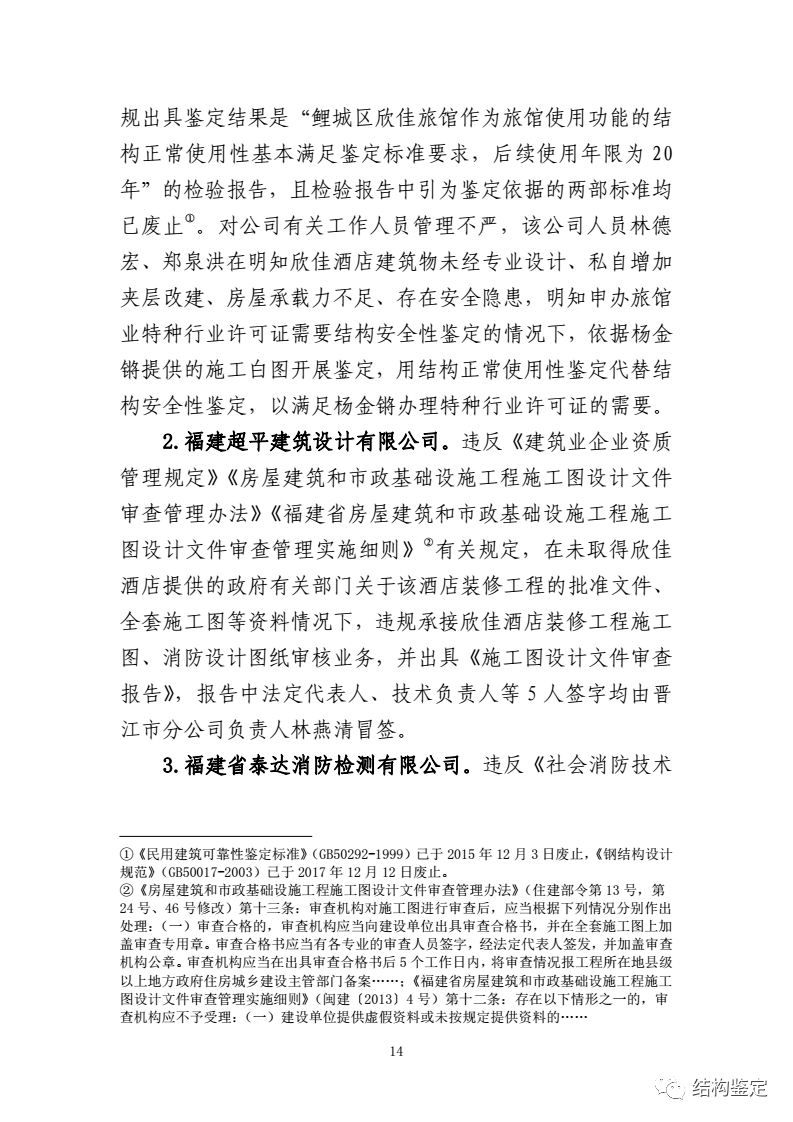
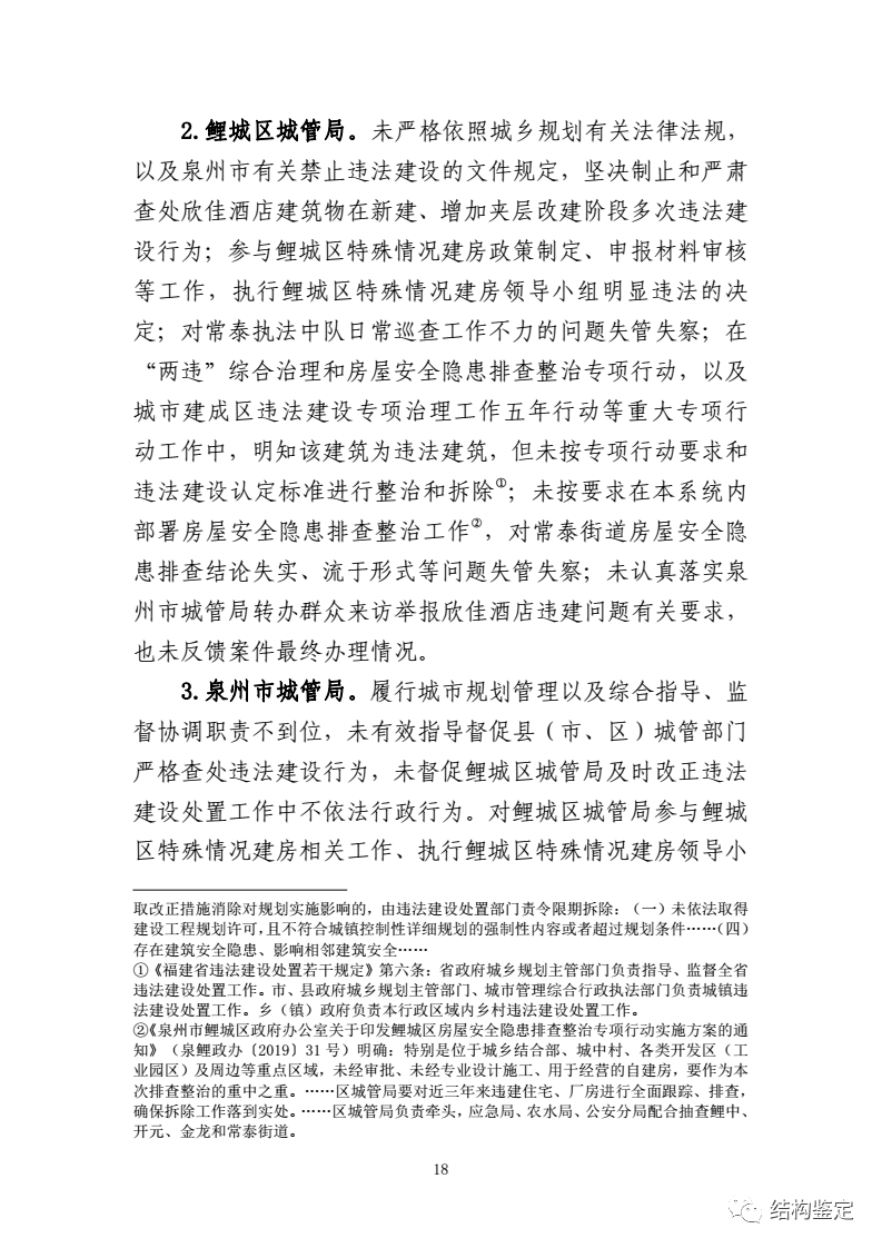
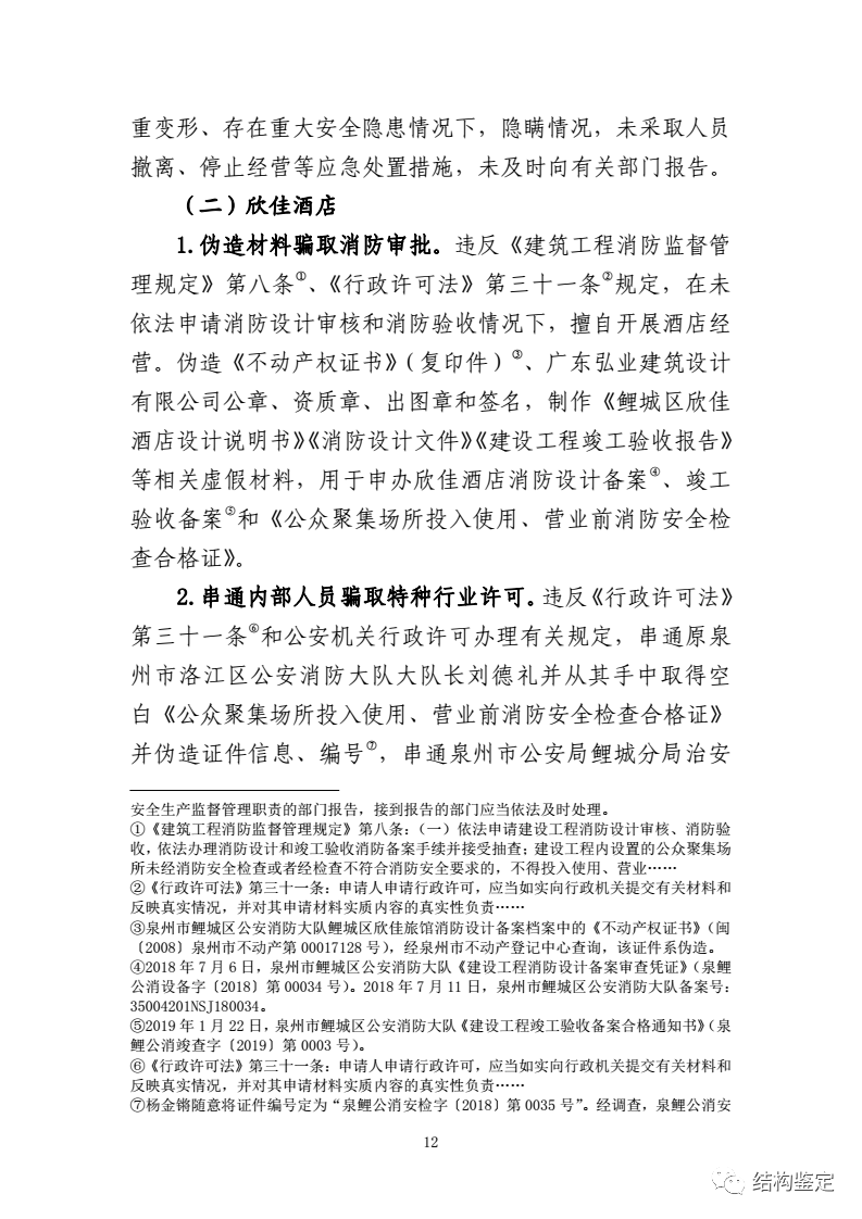
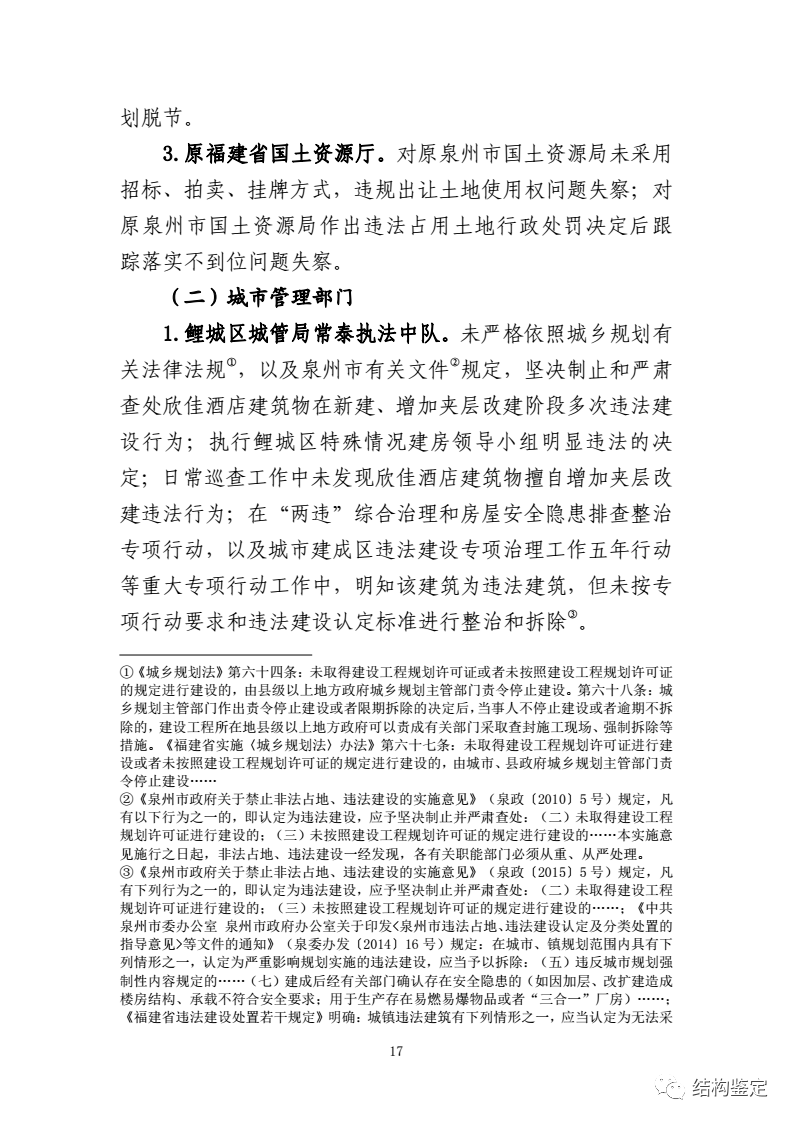
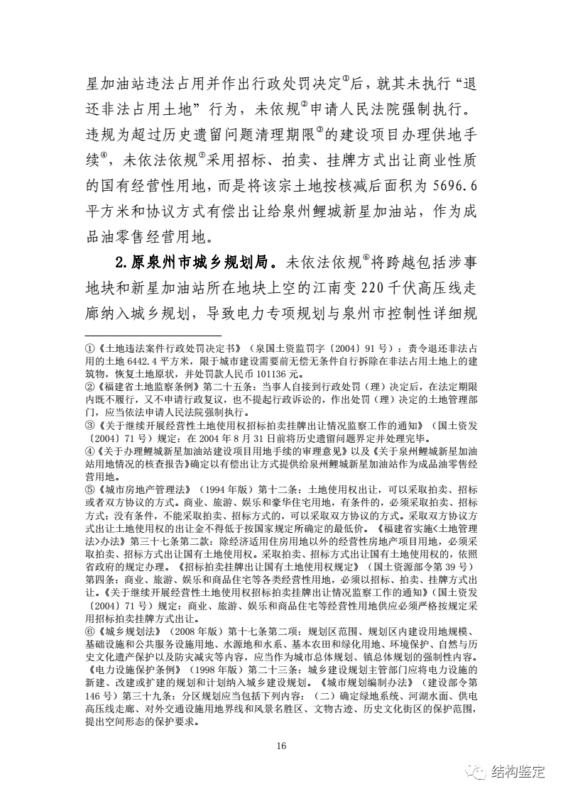
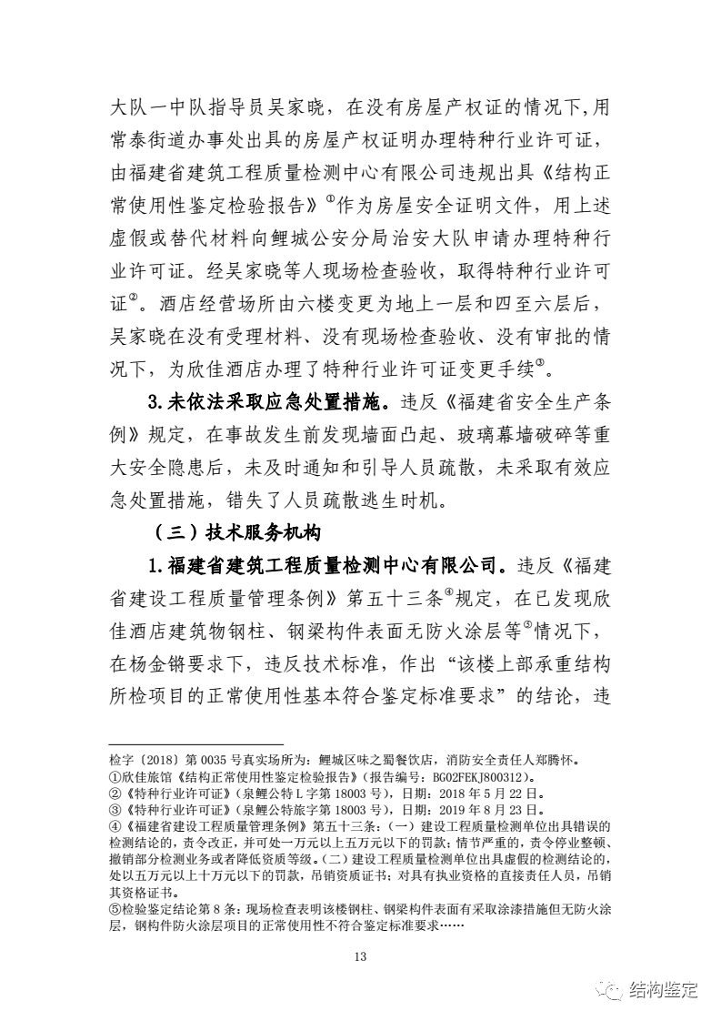
2020年7月14日国务院事故调查组公布了福建省泉州市欣佳酒店“3.7”坍塌事故调查结果。经调查,事故的直接原因是,事故责任单位泉州市某某机电工贸有限公司将欣佳酒店建筑物由原四层违法增加夹层改建成七层,达到极限承载能力并处于坍塌临界状态,加之事发前对底层支承钢柱违规加固焊接作业引发钢柱失稳破坏,导致建筑物整体坍塌。

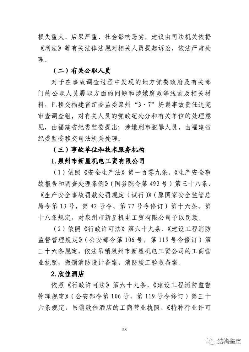
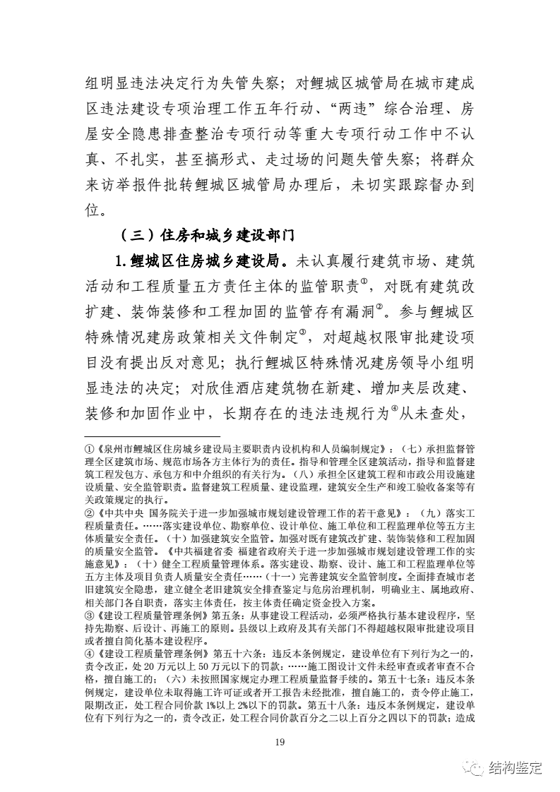
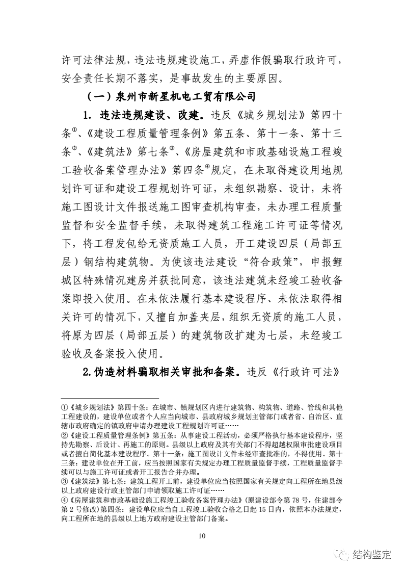
 国务院事故调查组认定,泉州市某某机电工贸有限公司和欣佳酒店的实际控制人杨某某无视国家有关城乡规划、建设、安全生产以及行政许可等法律法规,违法违规建设施工,弄虚作假骗取行政许可,安全生产责任长期不落实。相关工程质量检测、建筑设计、消防检测、装饰设计等技术服务机构违规承接业务,出具虚假报告,制造虚假材料帮助事故企业通过行政审批。

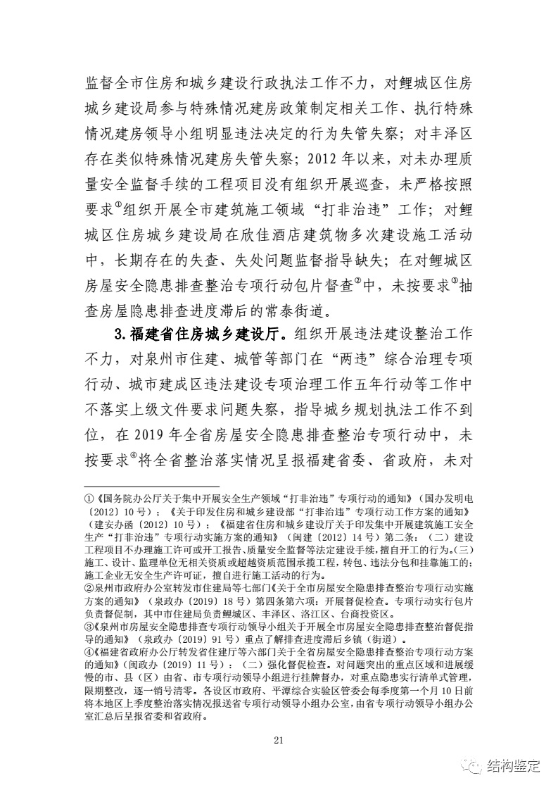
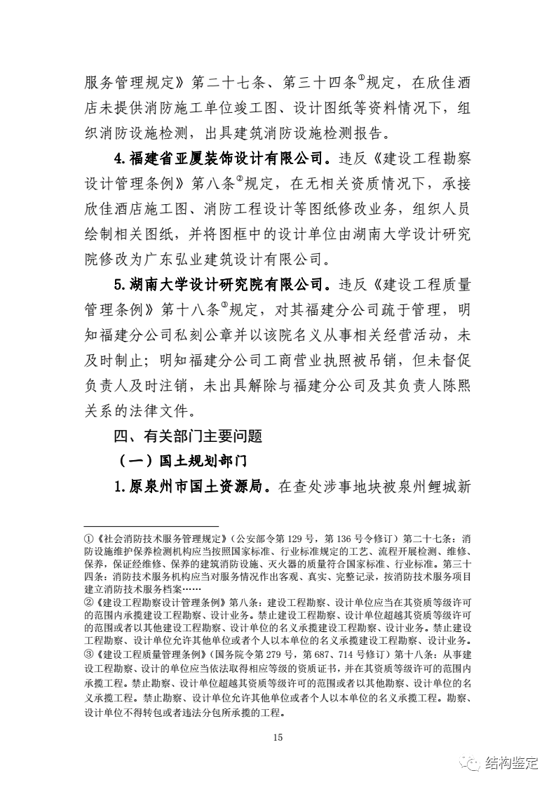
  在此次事件中,有几家技术服务机构违反相应规定,受到了相应的处罚和追责。以下为事故调查报告中对鉴定机构的描述:

图片
图片

通过此次事件,以下几点教训应引起房屋鉴定的机构和人员、鉴定委托单位和相关管理部门的重视:


01. 一定要搞清楚可靠性鉴定、安全性鉴定和使用性鉴定的关系和区别

国家标准《民用建筑可靠性鉴定标准》GB 50292和《工业建筑可靠性鉴定标准》GB 50144中都规定,结构可靠性鉴定包括安全性鉴定和使用性鉴定,出现以下情况,应进行可靠性鉴定:

1)达到设计使用年限拟继续使用时;

2)使用用途或环境改变时;

3)进行结构改造或扩建时;

4)遭受灾害或事故后;

5)存在较严重的质量缺陷或者出现较严重的腐蚀、损伤、变形时。

也就是说,出现以上任一情况,都应进行可靠性鉴定,以安全性鉴定为主并注重使用性问题,综合进行可靠性评定。此次事件中,酒店进行夹层改造,正好适合上述第2)条和第3)条,应进行可靠性鉴定。该鉴定单位和业主明知欣佳酒店建筑物未经专业设计、私自增加夹层改建导致房屋承载力不足、存在安全隐患,且仅出具使用性鉴定报告,显然不满足要求。

虽然《民用建筑可靠性鉴定标准》GB 50292还规定了,在建筑物使用维护的常规检查和建筑物有较高舒适度要求时可仅进行使用性鉴定的条款,显然欣佳酒店建筑物不适用以上条件,不能仅做使用性鉴定。编者认为“仅做使用性鉴定的情况”应以建筑物安全性满足要求为前提。如果在结构存在安全隐患的情况下,仅做使用性鉴定,是极不负责和极度危险的;即使给出使用性满足要求的结论(如空中阁楼),结构都不安全,还谈什么使用性。


02. 鉴定机构应秉持客观独立、公平公正、诚实守信的原则

鉴定机构应独立对外开展检测鉴定业务,不受外界和相关部门干扰和影响,也不受经济利益和其他利益的影响。此次事件中,鉴定机构明显受到委托人及相关单位部门的影响,报告结论明显与实际情况不符。


03. 责任是房屋鉴定中永恒的主题

从业人员依据标准规范开展房屋鉴定工作,恪守职业道德,一定要保守住安全和道德的底线。检测和鉴定报告不仅仅是几张纸,报告中隐含着技术和法律责任,鉴定机构和鉴定人员要直接对报告负责。如编者看到的某个鉴定报告,房子装修拆墙,墙体露出钢筋笼。鉴定报告结论竟然是不影响结构安全使用?!令人生疑!


04. 正确理解检测和鉴定的区别

结构检测是提供结构的各项参数(如尺寸、材料强度、构造、外观状况等),而不对结构的安全和使用状况进行评价;而结构鉴定是在结构检测的基础上根据鉴定目的不同对结构的安全或使用状况做出评价。编者发现很多所谓的鉴定报告仅做了检测,就做出了结构安全或不安全的结论,明显不符合要求。检测结果符合原设计图纸要求未必就安全,检测结果不符合原设计图纸要求未必就不安全,结构安全与否,需要经过检测、计算分析等工作综合评定。此外,还有部分检测单位超范围经营(能力范围内无计算分析等内容),出具鉴定报告,也应引起相关部门的重视。


05. 加强对检测鉴定工作的监督

由于委托单位缺乏相关专业人员,无法对鉴定报告的质量进行辨识,建议相关部门加强对检测鉴定工作的监督力度。


06. 禁止“低价中标“的恶性竞争

一方面,国家有关部门多次发文对“低价中标”说“不”,另一方面,检测鉴定行业是一个知识密集型行业,各检测鉴定单位及人员层次的高低也决定了其成本的高低,不看检测鉴定成果的质量,而是一味追求低价对检测鉴定行业的发展产生了极其不利的影响,有的业主认为“报告只要盖章了,不管报告质量好坏,责任全由检测鉴定单位承担,即使出了问题也与自己无关”,这是对结构安全极其不负责责任的一种态度,有的检测单位利用业主不懂专业或不关心质量这一点,压低价格,降低报告质量,正所谓“饿死同行,累死自己,坑死甲方”。

其实检测鉴定报告质量的好坏不仅影响委托方对后续的决策(如继续使用、加固、更新等),也直接影响后续加固改造的费用,甚至有的报告中由于发现几条裂缝就要求业主单位进行全面加固或拆除重建,让业主单位和设计单位进退两难。

总之,要使既有结构安全、经济、适用、耐久,要使检测鉴定行业持续健康发展,需要相关各方的共同关注和努力!


图片

图片

图片

图片

图片

图片

图片

图片

图片

图片

图片

图片

图片

图片

图片

图片

图片

图片

图片

图片

图片

图片

图片

图片

图片

图片

图片

图片

图片

图片

图片

图片

图片

图片

图片

图片

图片

图片

图片

图片

图片

图片

图片

图片

图片

图片

图片

图片

图片

图片

图片

@2009-2020 www.zkjcjd.cn 版权所有:四川至科建筑工程质量检测鉴定有限公司 蜀ICP备2020028628号-1

技术支持:人人帮

短信咨询 电话咨询 一键导航
成都地毯 环保设备