四川至科建筑工程质量检测鉴定有限公司

Sichuan Zhike construction engineering quality inspection and Appraisal Co., Ltd

全国咨询热线:

13551272219
当前位置:首页   >  新闻中心

鉴定报告的时效性。一年内有效?

发布时间:2024-04-17
阅读人数:384

本鉴定报告1年内有效?


图片


当鉴定完成后,出具相应的鉴定报告中,有的鉴定单位会在报告声明,本鉴定报告仅在几年内有效。

有的因为办证而出具鉴定报告,甲方特别关心这个问题。

那么鉴定报告是真的具有时效性么?









图片


01

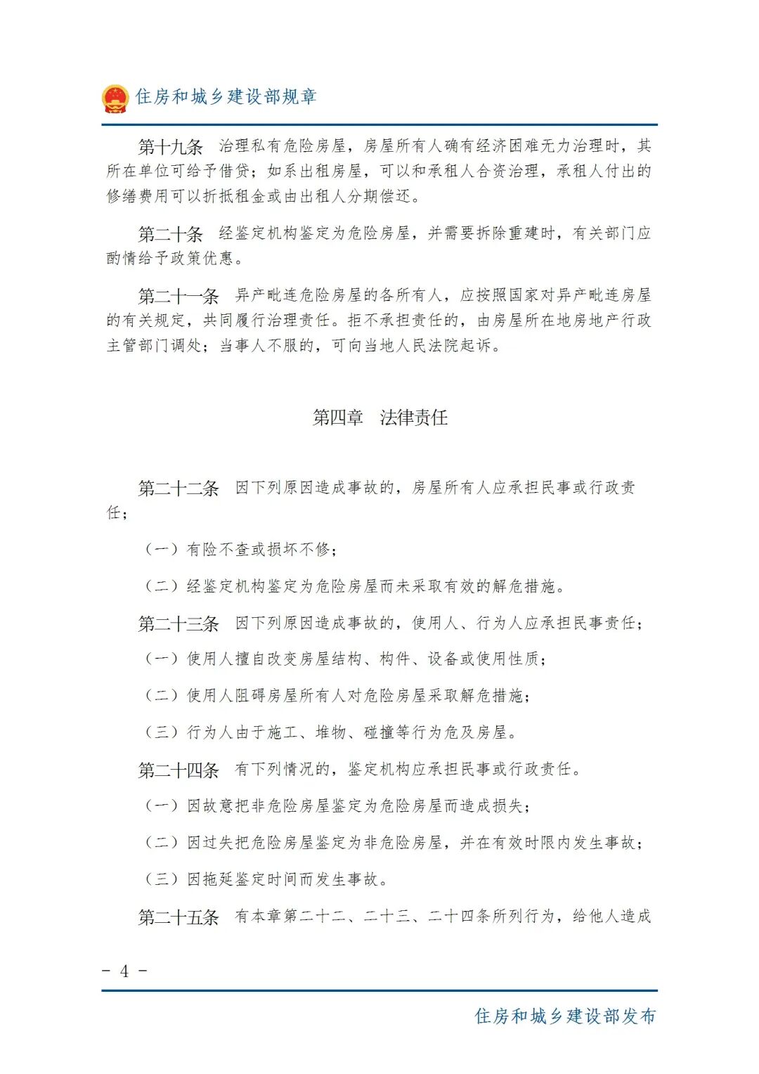
也需要分情况





其实鉴定报告声明时效性也是需要分情况考虑。

图片

正常鉴定项目

如果该建筑在鉴定报告中标明的后续使用年限中,建筑的荷载、受力状态等均未发生改变,即与鉴定时的状态一致,但发生了事故,那么不管过去多少年,鉴定单位依旧是要承担相应责任的。


所以有的单位在鉴定报告中都要求附建筑图纸,以标明该建筑鉴定时的状态和荷载,也是对鉴定单位的一种安全保障。

相应的,若该建筑状态发生了改变,包括但不限于荷载变化、结构状态变化、使用功能变化、设防类别变化等。在改变时,该鉴定报告就已不具备法律效应了。


图片


危房鉴定报告

《城市危房管理规定》根据鉴定结果的不同做了不同的规定。


《城市危房管理规定》第九条规定,对被鉴定为危险房屋的,一般可分为以下四类进行处理:

(1)观察使用、

(2)处理使用、

(3)停止使用、

(4)整体拆除。


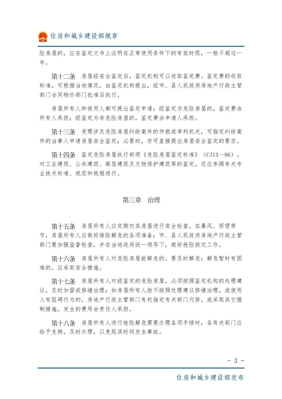
第十一条规定,经鉴定属危险房屋的,鉴定机构必须及时发出危险房屋通知书;属于非危险房屋的,应在鉴定文书上注明在正常使用条件下的有效时限,一般不超过一年




上下滑动阅读更多内容

《城市危险房屋管理规定》原文


图片
图片
图片
图片




@2009-2020 www.zkjcjd.cn 版权所有:四川至科建筑工程质量检测鉴定有限公司 蜀ICP备2020028628号-1

技术支持:人人帮

短信咨询 电话咨询 一键导航
成都地毯 环保设备