四川至科建筑工程质量检测鉴定有限公司

Sichuan Zhike construction engineering quality inspection and Appraisal Co., Ltd

全国咨询热线:

13551272219
当前位置:首页   >  新闻中心

苏州市地方标准《房屋安全鉴定服务规范》正式发布

发布时间:2024-03-21
阅读人数:380

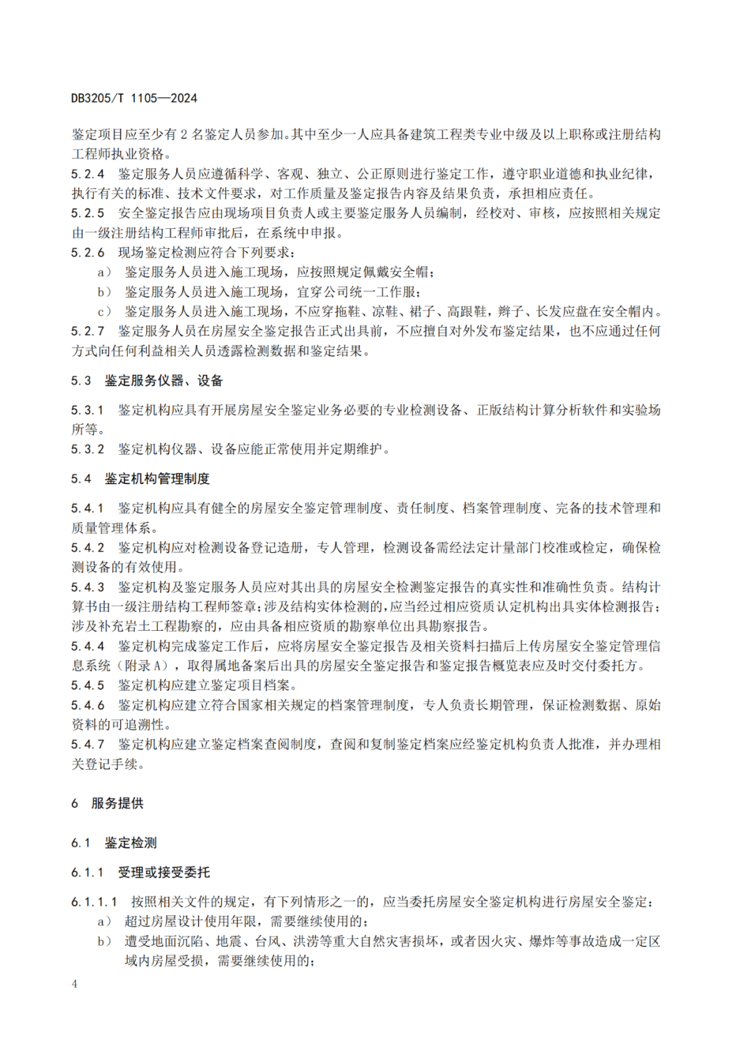
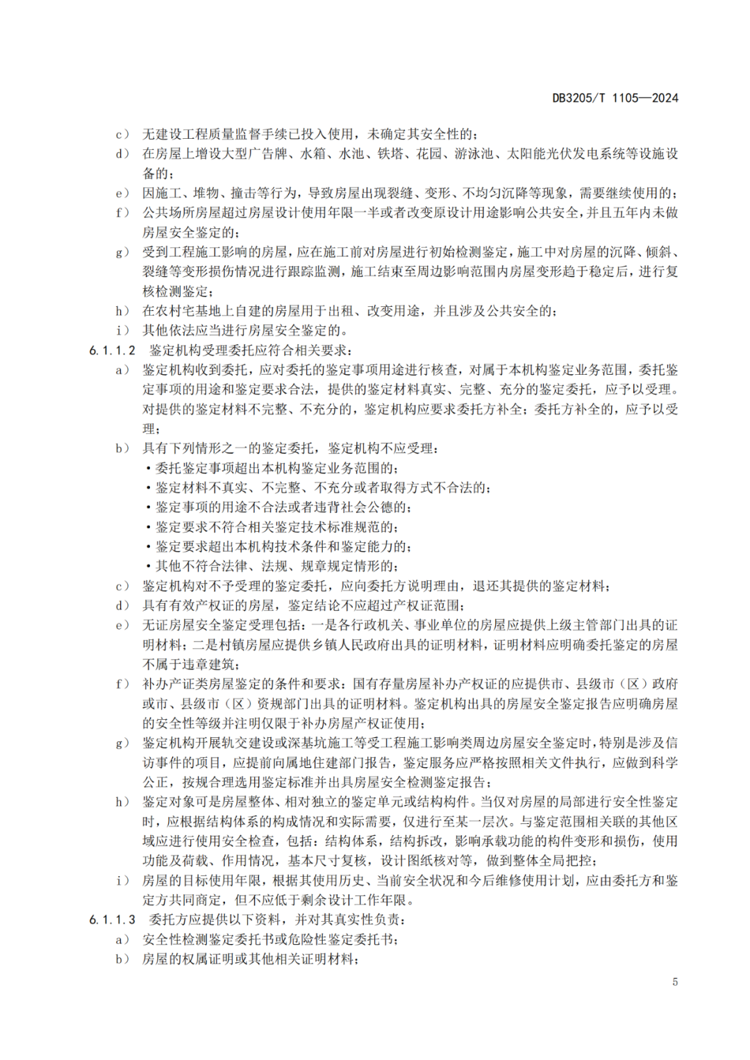
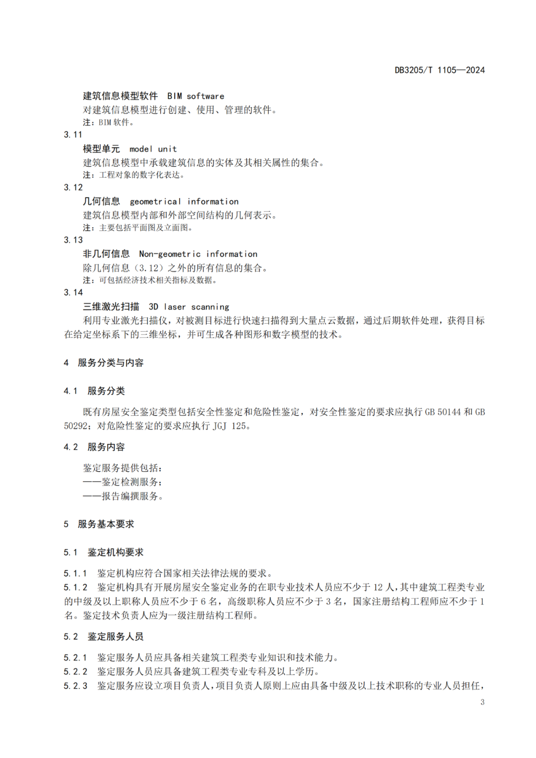
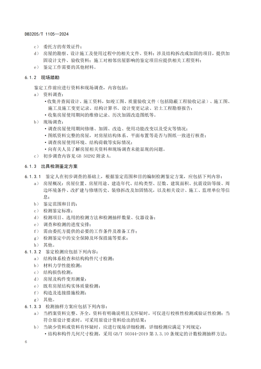
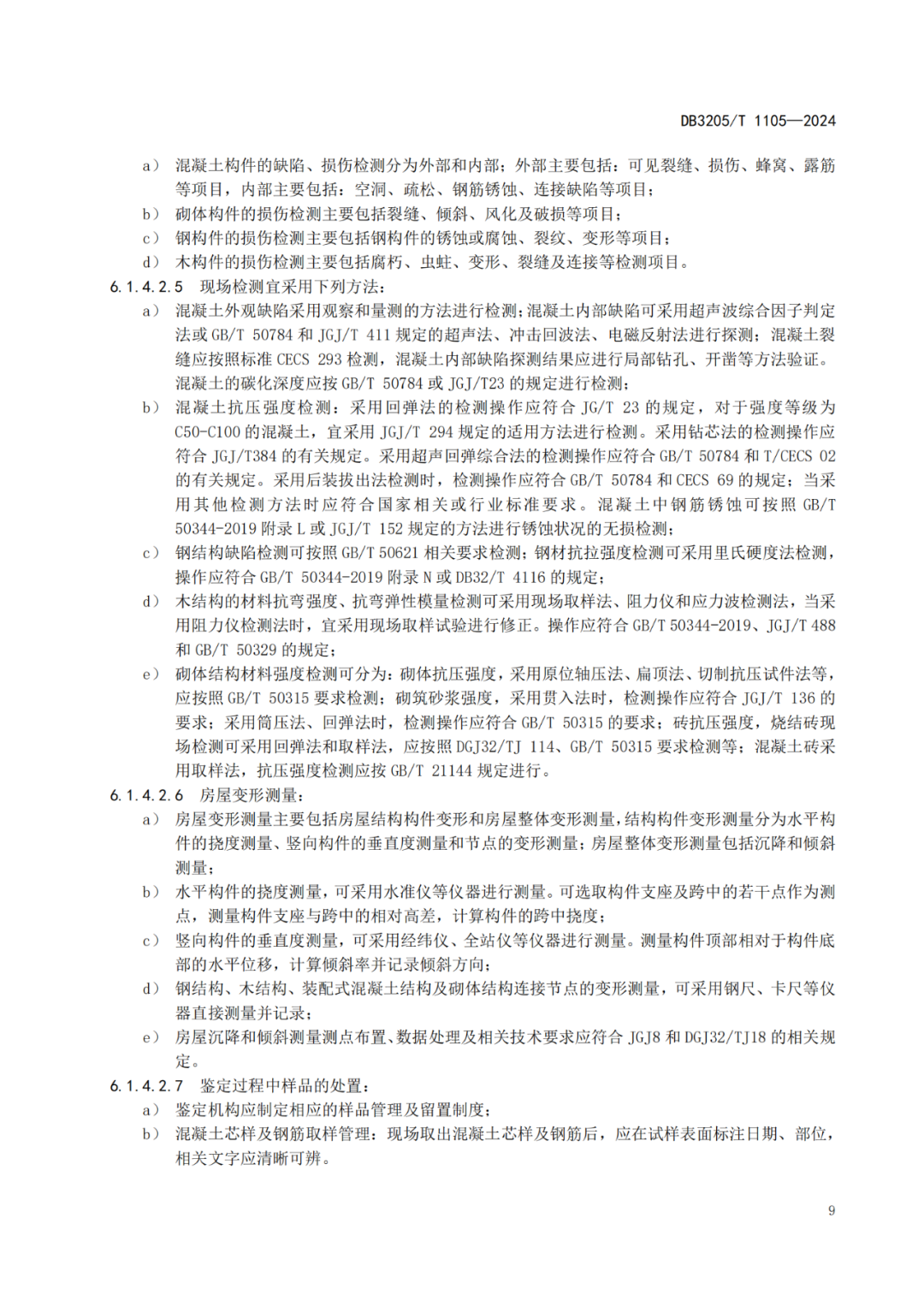
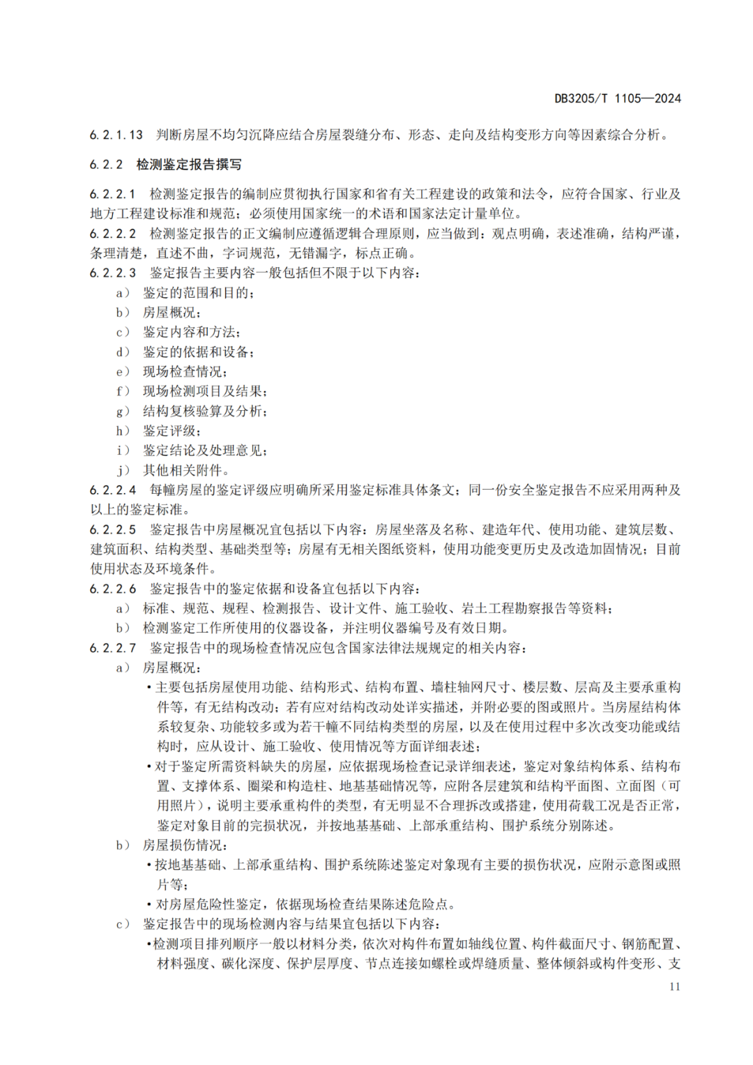
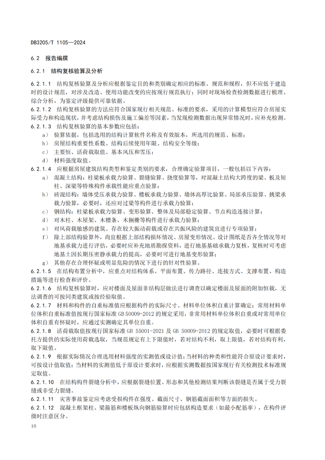
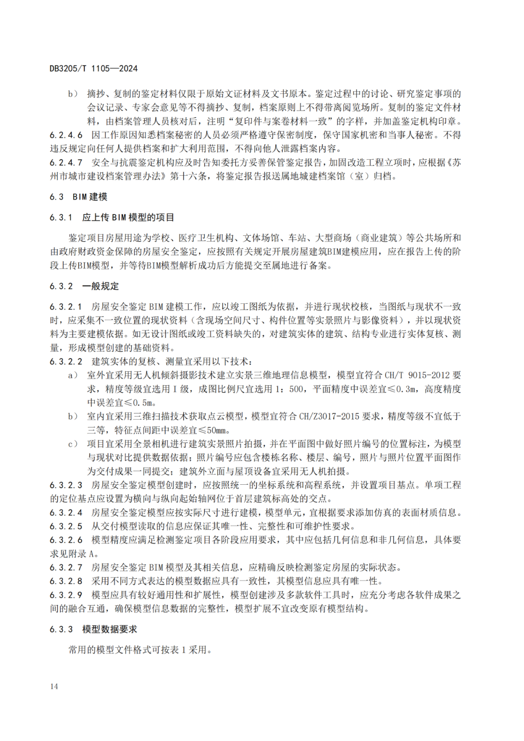
 2024年2月21日,由苏州市住建局、苏州市房屋安全鉴定管理处、苏州科技大学共同起草的苏州市地方标准《房屋安全鉴定服务规范》(DB3205/T 1105-2024)(以下简称《鉴定服务规范》)正式发布。


随着大数据智能化在房屋安全鉴定管理工作的全面应用,为进一步加强房屋安全鉴定管理,适合苏州地方《鉴定工作规范》填补了地方标准的空白。  


图片
图片






图片
规范全文
长按识别二维码
浏览器下载查看



《鉴定服务规范》规定了房屋安全鉴定分类与内容、服务基本要求、服务提供、监督评价投诉处理与改进的要求,涵盖了从入场检测—报告编撰—BIM建模的全流程工作要求。

《鉴定服务规范》的推广应用,将成为房屋安全鉴定管理工作的重要抓手。进一步强化房屋安全鉴定技术管理,规范鉴定机构鉴定行为,监督鉴定机构质量体系建设,筑牢全市房屋安全鉴定行业高质量发展根基,成为保卫人民生命财产安全最坚实的一道防线。


· 规范全文 ·
(点击查看大图)

图片

图片

图片

图片

图片

图片

图片

图片

图片

图片

图片

图片

图片

图片

图片

图片

图片

图片

来源:苏州市人民政府网、苏州市住房和城乡建设局、房屋医士

@2009-2020 www.zkjcjd.cn 版权所有:四川至科建筑工程质量检测鉴定有限公司 蜀ICP备2020028628号-1

技术支持:人人帮

短信咨询 电话咨询 一键导航
成都地毯 环保设备