四川至科建筑工程质量检测鉴定有限公司

Sichuan Zhike construction engineering quality inspection and Appraisal Co., Ltd

全国咨询热线:

13551272219
当前位置:首页   >  新闻中心

什么是地震,几级地震人能够感觉得出来?地震震级和地震烈度分别是指什么?以及建筑抗震的一些基本原则

发布时间:2022-11-10
阅读人数:508

据统计,地球上每年约发生500多万次地震,即每天要发生上万次的地震。其中绝大多数太小或太远,以至于人们感觉不到;然而还是有部分地震对人类造成极大的损害和灾难,然而人类对地震的大小是怎么来衡量的呢?新闻中报道的几级地震又是什么意思?地震震级低对人类造成的损害就小吗?
地震是地壳快速释放能量过程中造成的振动,期间会产生地震波的一种自然现象。地球上的地震有强有弱。用来衡量地震强度大小的尺子有两把,一把叫地震震级,另一把叫地震烈度。
1.地震震级
地震震级是根据地震时释放能量的多少来划分的,释放的能量越多,震级越高。我国使用的震级标准是国际通用震级标准,叫“里氏震级”。每一次地震只有一个震级。地震释放的能量大小,是通过地震仪记录的震波最大振幅来确定的。由于仪器性能和中距离不同,记录到的振幅也不同,所以必须要以标准地震仪和标准震中距的记录为准。
地震震级分为九级,一般小于2.5级的地震人无感觉,5级以上的地震会造成破坏。详细地震划分见下表:图片
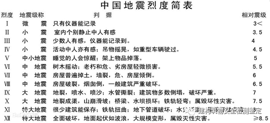
2.地震烈度
烈度与震级不同。震级反映地震本身的大小,只与地震释放的能量多少有关;而烈度则反映的是地震的后果,一次地震后不同地点烈度不同。打个比方,震级好比一盏灯泡的瓦数,烈度好比某一点受光亮照射的程度,它不仅与灯泡的功率有关,而且与距离的远近有关。因此,一次地震只有一个震级,而烈度则各地不同。一般而言,震中地区烈度最高,随着震距加大,烈度逐渐减小。同样大小的地震,造成的破坏不一定相同;同一次地震,在不同的地方造成的破坏也不一样。为了衡量地震的破坏程度,科学家又“制作”了另一把“尺子”——地震烈度。地震烈度与震级、震源深度、震中距离,以及震区的土质条件等有关。
图片
3.建筑抗震
然而不管地震震级还是地震烈度都是对地震大小的描述,真正的地震破坏除了地震大小,还与地面的房屋、公共设施等的抗震性能以及有可能引起的次生灾害(如海啸、山体滑坡等)有着较大的关系,而直接的人员伤亡和财产损失都是由于地震引起房屋损伤或倒塌造成的,建筑房屋的抗震性能是关系到人在地震灾害中所受伤害的一个重要性指标,同样的地震大小,通常农村自建房的损伤破坏就会远大于经过正规设计的钢筋混凝土结构,为贯彻执行国家有关建筑工程、防震减灾的法律法规并实行以预防为主的方针,使建筑经抗震设防后,减轻建筑的地震破坏,避免人员伤亡,减少经济损失,我国规定抗震设防烈度为6度及以上地区的建筑,必须进行抗震设计。
进行抗震设计的建筑,其基本的抗震设防目标是:当遭受低于本地区抗震设防烈度的多遇地震影响时,主体结构不受损坏或不需修理可继续使用;当遭受相当于本地区抗震设防烈度的设防地震影响时,可能发生损坏,但经一般性修理仍可继续使用;当遭受高于本地区抗震设防烈度的罕遇地震影响时,不致倒塌或发生危及生命的严重破坏。使用功能或其他方面有专门要求的建筑,当采用抗震性能化设计时,具有更具体或更高的抗震设防目标。
部分名词解释:
地震:大地震动。包括天然地震(构造地震、火山地震、陷落地震)、诱发地震(矿山采掘活动、水库蓄水等引发的地震)和人工地震(爆破、核爆炸、物体坠落等产生的地震)。一般指天然地震中的构造地震。
震源:产生地震的源。
震中:震源在地面上的投影。
震中距:地震震中至某一指定地点的地面距离。
震中位置:震中的地理经度和地理纬度。
震源深度:震源与震中的距离。
抗震设防烈度:按国家规定的权限批准作为一个地区抗震设防依据的地震烈度。一般情况,取50年内超越概率10%的地震烈度。
抗震设防标准:衡量抗震设防要求高低的尺度,由抗震设防烈度或设计地震动参数及建筑抗震设防类别确定。

图片

@2009-2020 www.zkjcjd.cn 版权所有:四川至科建筑工程质量检测鉴定有限公司 蜀ICP备2020028628号-1

技术支持:人人帮

短信咨询 电话咨询 一键导航
成都地毯 环保设备